1、本科专业发展历程
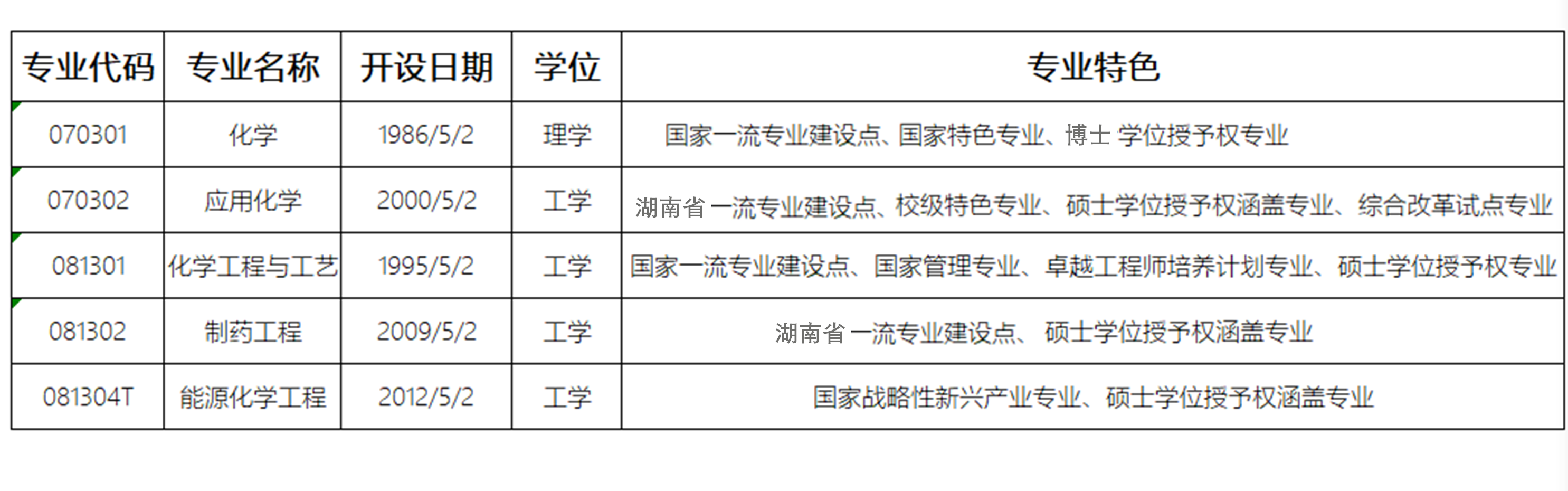
tapplay,tapplay官网是在原湘潭师范学院化学系和原湘潭工学院化工系的基础上发展起来的。化学系建于1971年,当时只招收化学教育专科层次学生,1986年升为本科专业,之后相继开办了应用化学(2000年)、材料化学(2000年)等本科专业年。化工系建于1989年,起初只招收煤化工专科层次学生,1995年升为化工工艺本科专业,1998年调整为化学工程与工艺专业,之后又开办了环境工程(1999年)、无机非金属材料工程(2000年)、应用化学(2001年) 和生物工程(2003年)等本科专业。2003年由化工系和化学系合并组建了化学化工院,对专业进行了整合调整。生物工程于2005年转入生命科学学院;2008年新增制药工程并在2009年招生;2011年新增能源化学工程;2016年无机非金属材料工程和材料化学并入新成立的材料科学与工程学院;2021年环境工程专业并入资源环境与安全工程学院。tapplay官网现有5个本科专业:化学、应用化学、化学工程与工艺、制药工程及能源化学工程。还拥有化学一级学科博士学位授权点,化学、化学工程与技术2个一级学科硕士学位授权点、材料与化工和学科教学(化学)2个专业硕士学位授权点。
2、本科专业设置

